Instance Verification Kit (IVK)

mutex lock @ [7125+23+/linux-3.19-rc1/drivers/mfd/kempld-core.c]
Instance Signature: lock

The Matching Pair Graph:


Function Name
Control Flow Graph (CFG)
Events Flow Graph (EFG)
Source Correspondence
kempld_get_info_generic [1632+23+/linux-3.19-rc1/drivers/mfd/kempld-core.c]
kempld_get_mutex [7006+16+/linux-3.19-rc1/drivers/mfd/kempld-core.c]
kempld_gpio_direction_input [2342+27+/linux-3.19-rc1/drivers/gpio/gpio-kempld.c]
kempld_gpio_direction_output [2688+28+/linux-3.19-rc1/drivers/gpio/gpio-kempld.c]
kempld_gpio_get_bit [1500+19+/linux-3.19-rc1/drivers/gpio/gpio-kempld.c]
kempld_gpio_pincount [3406+20+/linux-3.19-rc1/drivers/gpio/gpio-kempld.c]
kempld_gpio_set [2005+15+/linux-3.19-rc1/drivers/gpio/gpio-kempld.c]
kempld_i2c_probe [7374+16+/linux-3.19-rc1/drivers/i2c/busses/i2c-kempld.c]
kempld_i2c_remove [8241+17+/linux-3.19-rc1/drivers/i2c/busses/i2c-kempld.c]
kempld_i2c_resume [9131+17+/linux-3.19-rc1/drivers/i2c/busses/i2c-kempld.c]
kempld_i2c_suspend [8757+18+/linux-3.19-rc1/drivers/i2c/busses/i2c-kempld.c]
kempld_i2c_xfer [4810+15+/linux-3.19-rc1/drivers/i2c/busses/i2c-kempld.c]
kempld_release_mutex [7336+20+/linux-3.19-rc1/drivers/mfd/kempld-core.c]
kempld_wdt_keepalive [8638+20+/linux-3.19-rc1/drivers/watchdog/kempld_wdt.c]
kempld_wdt_probe [11345+16+/linux-3.19-rc1/drivers/watchdog/kempld_wdt.c]
kempld_wdt_probe_stages [9522+23+/linux-3.19-rc1/drivers/watchdog/kempld_wdt.c]
kempld_wdt_set_pretimeout [6130+25+/linux-3.19-rc1/drivers/watchdog/kempld_wdt.c]
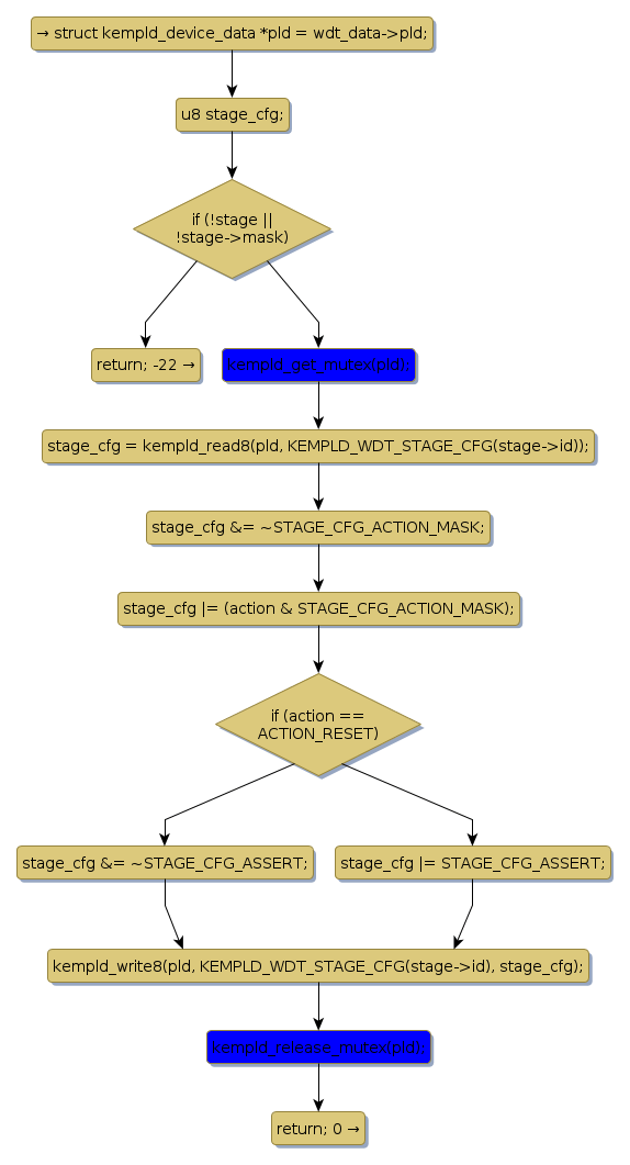
kempld_wdt_set_stage_action [3047+27+/linux-3.19-rc1/drivers/watchdog/kempld_wdt.c]
kempld_wdt_set_stage_timeout [3675+28+/linux-3.19-rc1/drivers/watchdog/kempld_wdt.c]
kempld_wdt_set_timeout [5434+22+/linux-3.19-rc1/drivers/watchdog/kempld_wdt.c]
kempld_wdt_start [7515+16+/linux-3.19-rc1/drivers/watchdog/kempld_wdt.c]
kempld_wdt_stop [8120+15+/linux-3.19-rc1/drivers/watchdog/kempld_wdt.c]
kempld_wdt_suspend [13313+18+/linux-3.19-rc1/drivers/watchdog/kempld_wdt.c]
kempld_wdt_update_timeouts [6849+26+/linux-3.19-rc1/drivers/watchdog/kempld_wdt.c]